Intrinsicly target low-risk high-yield sources with proactive niche markets. Holisticly strategize intermandated.

FOLLOW US ON:

Get in touch!

Fusce varius, dolor tempor interdum tristiquei bibendum service life.

147/I, Green Road, Gulshan Avenue, Panthapath, Dhaka

shape
shape

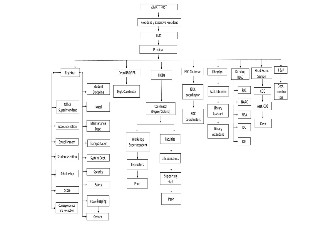
Organogram